• 首页
  • 走进天闻
    • 公司概况
    • 董事长致辞
    • 组织机构
    • 企业文化
    • 企业党建
    • 企业之星
    • 发展历程
    • 领导关怀
    • 奖证荣誉
    • 社会公益
    • 厂房厂貌
  • 技术中心
    • 技术实力
    • 技术交流
    • 质量管理
  • 新闻资讯
    • 公司动态
    • 活动中心
    • 员工来稿
    • 招标信息
    • 集团动态
  • 核心业务
    • 彩色印刷
    • 书刊印刷
    • 防伪印刷
    • 绿色印刷
    • 数码印刷
    • 立体童书
  • 产品展示
    • 期刊
    • 儿童读物
    • 艺术与音乐
    • 生活和休闲
    • 教科书
    • 精装产品
    • 特殊产品
  • 人力资源
    • 人才理念
    • 人才招聘
    • 培训成长
  • 客户中心
    • 客户案例
    • 网上报价
    • 营销网络
    • 客户往来
    • 在线留言
  • 天闻互动
    • 联系方式
    • 在线留言
  • EN
  • 首页
  • 走进天闻
    • 公司概况
    • 董事长致辞
    • 组织机构
    • 企业文化
    • 企业党建
    • 企业之星
    • 发展历程
    • 领导关怀
    • 奖证荣誉
    • 社会公益
    • 厂房厂貌
  • 技术中心
    • 技术实力
    • 技术交流
    • 质量管理
  • 新闻资讯
    • 公司动态
    • 活动中心
    • 员工来稿
    • 招标信息
    • 集团动态
  • 核心业务
    • 彩色印刷
    • 书刊印刷
    • 防伪印刷
    • 绿色印刷
    • 数码印刷
    • 立体童书
  • 产品展示
    • 期刊
    • 儿童读物
    • 艺术与音乐
    • 生活和休闲
    • 教科书
    • 精装产品
    • 特殊产品
  • 人力资源
    • 人才理念
    • 人才招聘
    • 培训成长
  • 客户中心
    • 客户案例
    • 网上报价
    • 营销网络
    • 客户往来
    • 在线留言
  • 天闻互动
    • 联系方式
    • 在线留言
  • EN
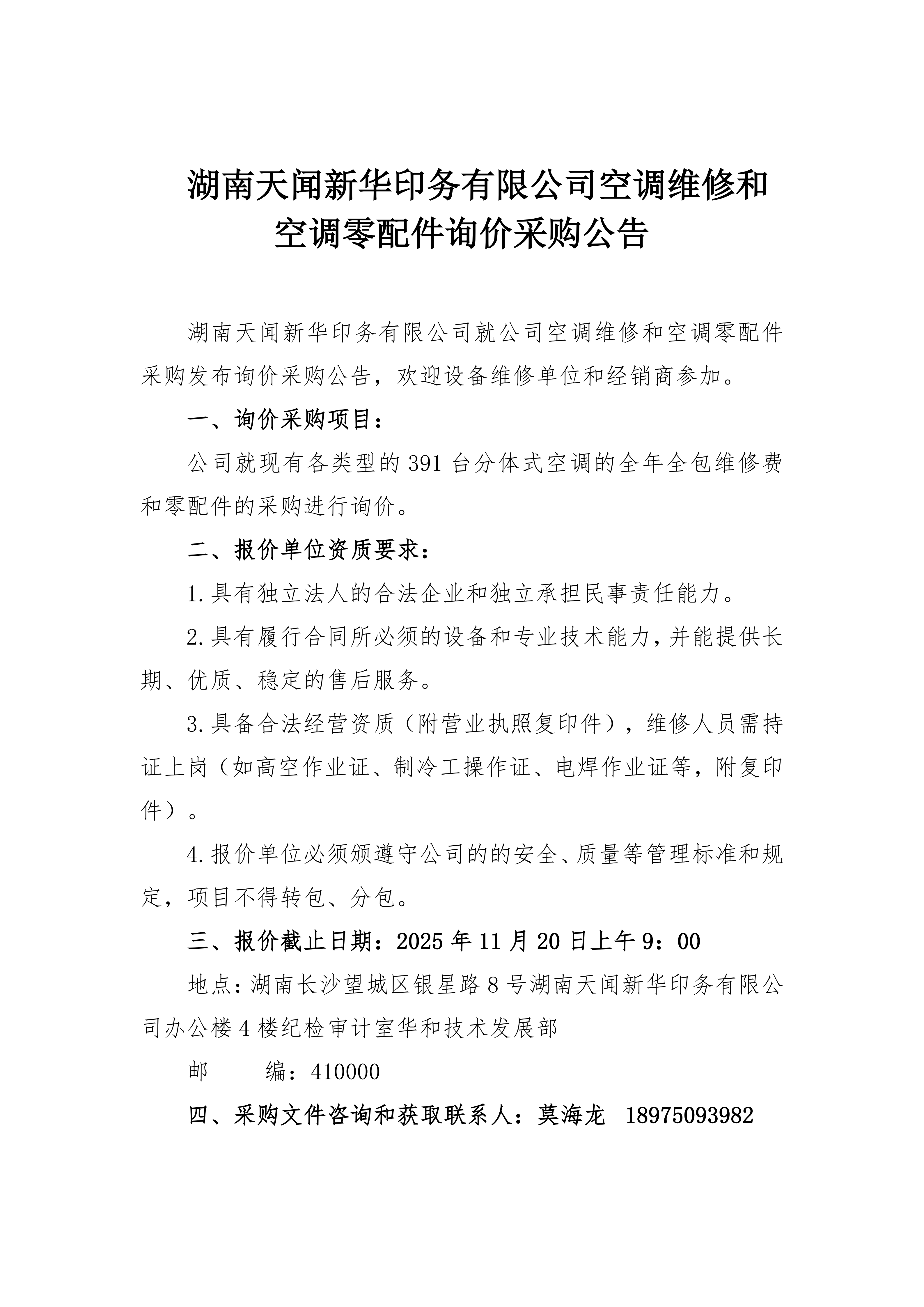
湖南天闻新华印务有限公司空调维修和空调零配件询价采购公告
2025-10-30 334

上一页:湖南天闻新华印务有限公司叉车维保、零配件采购和年检服务询价采购公告 下一页:关于生产大楼三楼大会议室提质改造工程竞争性谈判成交结果公示
新闻资讯
  • 公司动态
  • 活动中心
  • 员工来稿
  • 招标信息
  • 集团动态
走进天闻
  • 公司概况
  • 董事长致辞
  • 组织机构
  • 企业文化
  • 企业党建
  • 企业之星
  • 发展历程
  • 领导关怀
  • 奖证荣誉
  • 社会公益
  • 厂房厂貌
新闻资讯
  • 公司动态
  • 活动中心
  • 员工来稿
  • 招标信息
  • 集团动态
核心业务
  • 彩色印刷
  • 书刊印刷
  • 防伪印刷
  • 绿色印刷
  • 数码印刷
  • 立体童书
产品展示
  • 期刊
  • 儿童读物
  • 艺术与音乐
  • 生活和休闲
  • 教科书
  • 精装产品
  • 特殊产品
湖南天闻新华印务有限公司

地址:湖南望城,湖南出版科技园

网址:www.hntwxhprinting.com

业务垂询:0731-82231358(国内国际均可),0731-88387675(国内国际均可)

防伪印刷业务联系:0731-88387683

制版快印中心咨询服务:0731-84430037

邮编:410219

传真:0731-88387676

湖南天闻新华印务有限公司 版权所有唯一官方网站   隐私政策

地址:湖南望城,湖南出版科技园 / 邮编:410219 / 服务热线:0731-84430037 / 备案号:湘ICP备09016354号-1 / 技术支持:长沙思洋网络科技有限公司

  • 返回顶部
  • 0731-84430037
  • 在线咨询
  • 微信二维码
    微信